登录
首页
> 招生简章
> 安徽第二医...
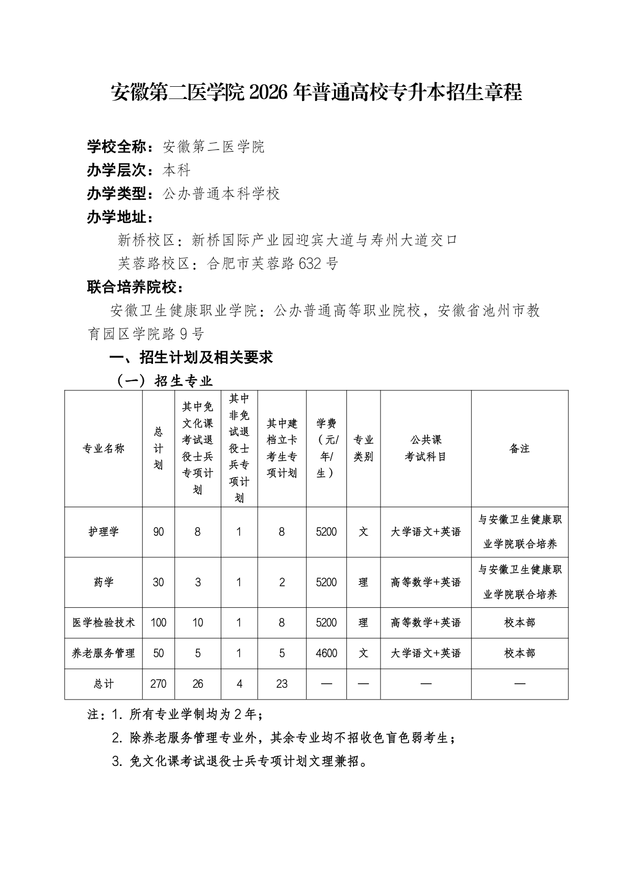
安徽第二医学院 2026 年普通高校专升本招生章程
发布日期:2026-04-16
浏览次数:1226
上一条:
安徽财经大学2026年普通高校专升本 招生章程
下一条:
安徽师范大学 2025 年普通高校专升本招生章程
相关阅读
安徽财经大学2026年普通高校专升本 招生章程
安徽第二医学院 2026 年普通高校专升本招生章程
安徽师范大学 2025 年普通高校专升本招生章程
安徽三联学院 2025 年普通高校专升本招生章程
首页
精英英才班
医学协议班
艺术协议班
英才计划
精英钻石班
艺术铂金班
医学特招班
精英VIP班
VIP高端
经济学
历史类
理学类
管理学
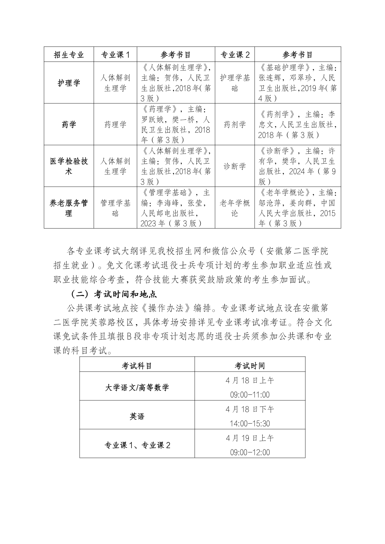
专业课